大家好呀,在连载了一个月的实验技术科普后,我们的【跟着文献搞课题】系列终于回归啦~ 今天接着为大家开讲新鲜有趣的课题思路~
细胞的常见功能增殖、凋亡、迁移、侵袭,甚至自噬做腻了,百无聊赖不知该怎么办?还能换点什么口味呢?
今天领你瞧瞧一个新盆友:脂质代谢!是不是看起来陌生中透着点儿平平无奇?但是它在肿瘤研究里有个很是洋气的别名你可能更熟知一些:“脂质代谢重编程”,至少当年我是被忽悠过一阵子,但是其实这俩是一回事儿~
脂类是机体内的一类有机大分子物质,包括脂肪、磷脂、糖脂、胆固醇等多种分子。脂质代谢则指的是这些物质在细胞内产生、储存、运输、降解、氧化功能的一系列代谢过程。
千万不要以为“脂质”代谢,就只能和脂肪、肥胖相关哦~脂质代谢的异常可以引起炎症、应激、胰岛素抵抗、细胞异常活化、甚至还和当下科研新贵“铁死亡”密切相关。所以,除了肥胖之外,异常的脂质代谢还可以直接引起糖尿病、心血管病变、脂肪肝、神经退行性病变、肿瘤等疾病的发生。

脂质代谢因为相关的疾病很多,所以每年的报道量都很大,近几年每年都是六七八千篇SCI的发表量,而如果你做的是肿瘤中的脂质代谢研究(即脂质代谢重编程),发表量则相对偏少一些,近几年每年两千篇左右。足可见脂质代谢研究的热度和价值。
和SCI发表情况差不多,脂质代谢方面研究的国自然课题近几年每年都有1500+项立项资助,而重点关注肿瘤代谢重编程则数量相对少一些,每年大概有1000项立项资助。且两类研究的立项数量都呈上升趋势。综合看起来,疾病的脂质代谢研究,尤其是肿瘤中的脂质代谢重编程研究算得上是目前持续性的研究热点之一了,值得一做~
那么问题又来了,要是真做起来,要怎么下手呢?其实说难也难,说容易也容易。上面熊老师辛辛苦苦画的示意图里不是已经总结出了脂质代谢的很多功能和标志物吗?尽可以以这些功能和标志物为底,往上游搭建机制通路研究嘛~ 经济适用点的,就预测找些以这些标志物为靶点的非编码RNA(miRNA/lncRNA/circRNA)套上;高端一点的,就研究转录因子、表观遗传对这些标志物及相应功能的调控作用;逼格还想再高一些,还能试着把脂质代谢的功能放到脂质过氧化和铁死亡上。
最后,我们进入今天的主题:如果考虑做脂质代谢,要怎么设计课题呢?
我们还是先从一篇简单易学的文献学起。这篇文献的题目是:Prohibitin 2 defificiency impairs cardiac fatty acid oxidation and causes heart failure发表于2020年的Cell Death and Disease杂志上(IF=5.959)。研究PHB2基因参与调控心衰中的脂质代谢过程。这篇内容虽然有5.9分,但是做的内容很是精炼浓缩,一个多余的实验都没有~这里课题组上来就直接锁定了一个基因PHB2。PHB2是一个定位在线粒体内膜上的蛋白,已知参与调控细胞的线粒体功能以及能量代谢。且PHB2的敲除可以引起各类脏器的功能异常,但是在心脏中暂无研究。而这成功引起了课题组的注意。

这个课题组也是人狠话不多(但是钱应该挺多),上来就构建了一个心脏特异性的PHB2敲除转基因小鼠品系。当然先还是对敲除效果做了一下WB验证(Fig 1A),随后对敲除鼠的心脏功能做了一系列检测,发现PHB2敲除鼠无论是生存率(Fig 1B),心脏形态(HE染色,Fig 1C)、心肌纤维化程度(Masson染色,Fig 1D)、心脏收缩功能(心脏超声检测,Fig 1E-I)都是发生了明显病变特征的。且心脏重量较于体重/胫骨长度的占比也明显增高(Fig 1J)。于是最终确定了PHB2是一个在心肌病变方面很有研究价值的基因。

第二步,我们得看看找到的基因(PHB2),对我研究的疾病具有怎样的调控作用。
因为前面说过了PHB2是一个和线粒体功能、细胞能量代谢直接相关的蛋白,所以首先锁定的就是心肌组织中这两个功能相关的标志指标变化情况。于是对PHB2敲除前后的心脏组织中ATP含量(试剂盒法,Fig 2A)、线粒体最大呼吸(氧消耗量OCR-试剂盒法,Fig 2B)、线粒体形态结构(电镜,Fig 2C)、线粒体膜电位(TMRM荧光染色法,Fig 2D)、线粒体内ROS含量(mitoSOX荧光染色法,Fig 2E)和胞质内ROS含量(DCF荧光染色法,Fig 2F)进行检测。结果都能说明,PHB2的缺失,显著破坏了心肌组织/细胞的能量代谢和线粒体功能的稳定性。

第三步,和能量代谢相关的也有很多具体功能(比如糖代谢,比如脂质代谢)。那么,还要进一步分析,具体是哪一个调控途径。
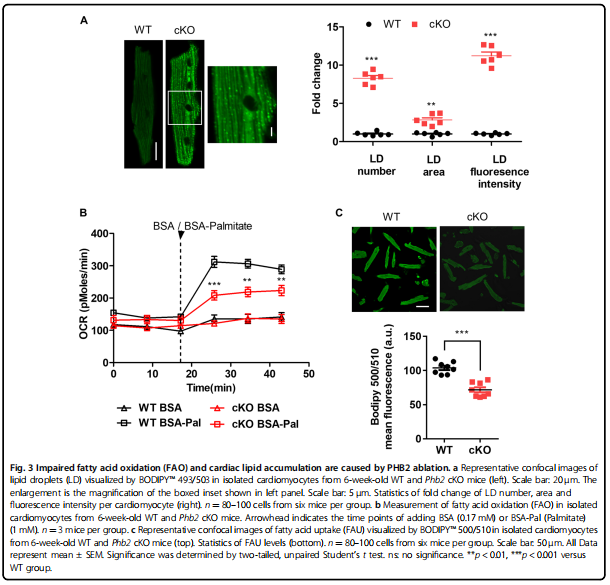
其实这里在Fig 2C中作者就埋了个伏笔:电镜图片里,相较于正常组,PHB2敲除组图片中能够明显观察到较多的脂滴(就是那一个一个圆润的黑球说明脂质代谢过程可能发生了比较明显的改变,所以下一步的关注点就自然而然进入了研究“脂质代谢”。
首先做了油红O染色(补充材料)和Bodipy 493/503染色(Fig 3A)观察脂滴的数量、大小;然后脂肪酸的氧化供能能力(OCR检测法,Fig 3B)和脂肪酸的摄入能力(Bodipy 500/510荧光染色法,Fig 3C)。证明了PHB2敲除可以抑制心肌细胞脂肪酸摄入和氧化分解能力,并引起脂滴的聚集。

好,基因定了(PHB2),功能找到了(脂质代谢),接下来我们要干嘛?找机制!
首先又是高分文章的标配 高通量+生信分析。现在如果你想基础实验内容少做一点也能发表高分的话,本着这个方向走基本没错……先是利用PHB2敲除鼠组织做了一套蛋白组学,筛出了900多个差异表达的蛋白(补充材料)。然后做KEGG富集分析(Fig 4A),再进一步挑选出与心肌收缩、ATP合成、脂肪酸代谢相关的蛋白结果做出热图比对(Fig 4B-D),证明大部分与这些功能有关的蛋白,在PHB2敲除组织中都是呈表达下调的状态。最后还挑了几个脂质代谢的标志物CD36、FABP3、CPT1b做了个WB直观验证一下(Fig 4E)。【之前说过的,高通量分析存在一定的假阳性,一般最后都要用Q-PCR或者WB辅助验证一下结果的可信度】

这里他们根据Fig 4的结果最终锁定了CPT1b,别问我为什么他们不选CD36和FABP3,人家也没告诉我(一般无非是往后面就是想做CPT1b,而且做出来的确有效果;或者这三个都做了一些后面的验证实验,只有CPT1b有效果)
首先是分离了原代细胞(新生大鼠心室肌细胞),做PHB2敲降调控(其实弱弱的表示,如果这里课题组用他们的PHB2敲除鼠直接分离原代细胞,也是一样的,还能省掉细胞转染)。敲除后观察了一下心室肌细胞里的脂滴聚集情况(Bodipy 493/503荧光染色,Fig 5A)和脂肪酸氧化情况(OCR检测,Fig 5B),然后验证了一下下游CPT1b的蛋白表达情况(WB检测,Fig 5C)。结果和在PHB2敲除鼠中的规律一样,PHB2的表达沉默,可以减弱脂肪酸氧化能力,增加脂滴在细胞内的累积,同时引起脂肪酸氧化过程标志物CPT1b的表达下调。

正向找到了机制以后还要干嘛?回复实验!(这里还做了两套回复实验)
第一套对细胞同时进行PHB2的沉默和CPT1b的沉默,然后观察细胞内脂滴累积程度(Fig 6A),发现单独对PHB2和CPT1b进行沉默,都能加剧细胞内的脂滴累积,而同时进行PHB2的沉默和CPT1b的沉默,可以进一步加剧这一现象。(这里结合第二套做的更加全面来看,其实第一套也没什么特别必要去做,大概都是因为严(you)谨(qian)吧~)第二套对细胞同时进行PHB2的沉默和CPT1b的过表达,然后首先验证了一下干扰效果(WB检测PHB2、CPT1b蛋白表达,Fig 6B);然后检测了其对细胞内脂滴累积水平(Fig 6C),脂肪酸氧化能力(Fig 6D),脂肪酸摄入能力(Fig 6E)的影响。结果可想而知:CPT1b过表达可以有效逆转和改善PHB2沉默所引起的心肌细胞脂肪酸摄入和氧化能力抑制,以及脂滴的聚集累积。

综上我们的课题就做(du)完了,我们来梳理一下这篇文章中通过实验一步一步推导出结论的流程:
· PHB2敲除→细胞能量代谢/线粒体供能异常→心衰· PHB2敲除→脂质代谢异常→细胞能量代谢/线粒体供能异常→心衰· PHB2敲除→CPT1b表达下调→脂质代谢异常→细胞能量代谢/线粒体供能异常→心衰 PHB2敲除后分析寻找下游可能基因(找到CPT1b) PHB2敲除后反向过表达下游CPT1b,看脂质代谢的功能是否得到了“回复”、逆转
好啦,到这里,这篇文章的课题设计流程就给大家介绍完啦~如果觉得不过瘾,下周我们还会继续分析脂质代谢其他的高分文章思路,请注意关注哦~
如果有需要咨询的地方
可以直接加微信或打电话问我噢!
联系方式:18570028002