首页 > 技术文章 > circRNA和成肌细胞增殖、促进分化和骨骼肌再生的关系——高分文献解读

circRNA和成肌细胞增殖、促进分化和骨骼肌再生的关系——高分文献解读

2022-01-10 14:39:31

来源/作者:普拉特泽-生物医学整体课题外包平台


为什么你久练而不长肌肉?——circRNA偷懒了吧


译:circRNAome分析显示,circFgfr2通过一个反馈回路调节肌肉生成和肌肉再生

Journal of Cachexia Sarcopenia and Muscle

10.1002/jcsm.12859

名词解释

成纤维细胞生长因子受体2(FGFR 2):具有抑制成肌细胞增殖、促进分化和骨骼肌再生的作用。

丝裂原活化蛋白激酶20(Map3k20):是MAPK级联反应的主要成分,可调节许多生物过程,如生长,发育和各种环境胁迫。Map3k20是调控JNK/MAPK信号通路的上游因子之一;

JNK/MAPK信号通路:JNK又被称为应激活化蛋白激酶(stress-activated protein kinase, SAPK),是哺乳类细胞中MAPK(Mitogen-activated Protein Kinase,丝裂原活化蛋白激酶)信号通路的另一亚类。MAPK-JNK通路可由各种不同环境应激、炎症细胞因子、生长因子以及CPCR激动剂激活。应激反应信号经RHO家族的小分子GTP酶传递到这个级联。JNK转运入胞核后可调节多种转录因子的活性,进而介导JUN,ELK1,P53等的转录活化,它们在细胞周期、生殖、凋亡和细胞应激等多种生理和病理过程中起重要作用。


本文结论

在结论上,作者发现了:

CircFgfr2的功能和机理分析揭示了一种由环状RNA介导的调节肌发生和肌肉再生的自调控反馈环,为进一步了解其调控机制提供了新的思路。

在机制上,作者发现了:

FGFR 2基因产生了一种保守的环状RNA——CircFgfr2,它是miR-133的海绵,调节丝裂原活化蛋白激酶20(Map3k20)基因和JNK/MAPK通路。重要的是,转录因子Kruppel样因子4(Klf 4)是JNK/MAPK通路的下游靶点,通过miR-133/Map3k20/JNK/Klf 4自调控反馈环直接结合到CircFgfr2启动子上,影响转录因子Kruppel样因子4(Klf 4)的表达。RNA结合蛋白G3BP应激颗粒组装因子1(G3BP1)抑制CircFgfr2的生物发生。

在研究意义上,作者认为:

作者提出了一种由circFgfr2介导的肌生成调控模型,该模型由Klf 4调控,作为miR-133的诱饵,以减轻其对Map3k20的抑制作用,激活JNK/MAPK信号通路。JNK信号的激活抑制Klf 4的转录和转活化活性,最终在肌发生和肌肉再生过程中形成一个自我调节的反馈环。该研究不仅为阐明猪产肉性状形成遗传基础提供新理论,为分子育种提供新的候选基因,也对人类肌肉相关疾病研究具有重要价值。


研究方法

采用链特异性RNA序列分析(RNA-seq)和微阵列数据对骨骼肌发育和肌源性分化过程中的动态环状RNA情况进行了分析。利用生物信息学分析方法对环状RNA体进行了表征,并确定了与肌细胞发生相关的候选基因。用大体积法和单细胞RNA-seq法鉴定了CircFgfr2的下游基因和途径。

采用离体或体内Rt-qPCR,Western blotting,双荧光素酶活性测定,RIP-qPCR,原位杂交,染色质免疫沉淀等,以原代成肌细胞、C2C12细胞和动物模型为基础,探讨了circFgfr2在肌发生和肌肉再生中的作用和机制。

过一下这篇文章的结果

1、27个发育阶段骨骼肌环状RNA分析

(一句话,作者先从茫茫人海中寻找那个对的circRNA。)同时还有作者想表明这个研究也可以延伸到人~,可惜没办法直接研究人呀)

为了描述骨骼肌的环状RNA图谱,作者分析了一个广泛的RNA序列(RNA-seq)数据集(GSE 157044),该数据集涵盖了骨骼肌的27个发育阶段,总共注释了104896个环状RNA,其中至少包含2个独特的背剪接读码。在至少五个不同的样本中检测到CircRNAs是稳健表达的,因此总共有52918个用于下游分析的高置信度环状RNA。为了验证这些RNA的可靠性,选择了45份,采用不同引物的逆转录聚合酶链反应(RT-PCR)对其进行了鉴定。45例患者中有43例(95.56%)检测到BSJ,Sanger测序证实为BSJ。Rnase R处理的总RNA的RT-PCR结果表明,这些rnase R处理的RNA具有抗消化能力,验证了环状RNA的循环性。

大多数环状RNA位于外显子(46 549),其次是内含子(4759)、基因间(1155)和反义(455)。图形1C)。与在CircAltas数据库中报道的已知的猪环状RNA相比,发现41.12%(21761/52918)已鉴定的环状RNA是新发现的,这大大扩展了猪的环状RNA种类。图形 1D, 表 S3)。性状分析表明,外显子环状RNA的中位外显子数目和长度为4。图形 1E)和581 bp(图形 1F)分别与以前关于猪的报道相似。同时,72.76%(5312/7301)的寄主基因能产生至少2个转录因子。图形 S2A)。虽然大多数cRNA的表达仅限于样本的一个子集,但作者观察到了crna的一个子集(n在骨骼肌中广泛表达(至少在80%的样本中)图形 S2B)。注意到环状RNA基因体的甲基化水平高于邻近区域。有趣的是,在BSJ站点周围观察到明显的甲基化(数字 1g和S3)。随后分别鉴定了猪与人之间以及猪与小鼠之间的12677和4792保守的环状RNA。其中,2916个环状RNA在猪、人和小鼠(表 S2)。

为什么你久练而不长肌肉?——circRNA偷懒了吧

图1:猪骨骼肌环状RNA的鉴定及特性研究


2、环状RNA在骨骼肌发育过程中的动态时间调控

(这是在暗示,你的长大离不开中这个环状RNA,好跟你讲环状RNA和发育生长的故事~)

鉴定了9848-19506个circRNA在每个骨骼肌中的表达,其中产前表达的circRNA比出生后的多。图形 2A)。基于circRNA表达的聚类分析清楚地将骨骼肌标本分为产前和产后两组(图形 S4)。主成分分析(PCA)显示,在骨骼肌发育过程中,从胚胎阶段到成体阶段,环状RNA的表达具有高度的发育依赖性。图形 2B)。这些结果表明,在骨骼肌发育过程中,环状RNA是以时间依赖的方式动态表达的。

为了检测骨骼肌发育过程中受到时间调节的circRNA,在任何两个阶段(Log)共鉴定了7198个差异表达的ccRNAs(Decs)。2FC≥1和FDR≤0.0 5;表 S4,占所有表达的crcRNA的13.60%(7198/52918)。图形 2C)。与外显子非dc相比,外显子decs有更短的转录本长度(图形 二维空间)和较低的外显子数(图形 2E)。随后,进行了wgcna共表达网络分析。重点关注这些DES,并揭示了七个不同的共表达模块(m1-M7;表 S4)。三组细胞(M2、M3和M6)在骨骼肌发育过程中表现出动态的时间表达。图形 2F)。在产前阶段,M2和M3簇中的环状RNA大量表达。随着骨骼肌的发育,M2区转录因子的表达逐渐增加,而M3区的表达逐渐下降。基因本体论(GO)富集分析表明,M2中的宿主基因被富集为与细胞定位和增殖相关的GO类。图形 2G)。M3宿主基因在胚胎形态发生、神经系统发育和细胞分化过程中起重要作用。图形 2H)。M6主要表达于生后阶段,在生后骨骼肌发育过程中表达上调。

为什么你久练而不长肌肉?——circRNA偷懒了吧

                      图2:环状RNA在猪骨骼肌发育过程中的动态表达


3、CircFgfr2高度保守,是骨骼肌发育的候选调节因子

(藏得这么深,还不是被我发现了,CircFgfr2)

为了进一步鉴定可能参与心肌发生的环状RNA,对在生长培养基(GM)和分化培养基(DM)中培养的小鼠C2C12成肌细胞进行了微阵列分析。与在gm中培养的成肌细胞相比,在dm中培养的成肌细胞中有66个cRNA表达上调(Log)。2FC≥1和FDR≤0.0 5;图形 3A和表 S5)。利用发散引物rt-qPCR成功地验证了6个上调的环状RNA。图形 3B),表明这些DES对进一步的分析是可靠的。在66个环状RNA中,6个与猪环状RNA相同,包括4个在猪骨骼肌发育过程中差异表达的环状RNA(CircFgfr2、CircQrich1、CircMettl9和CircCamta 1),表明这些环状RNA可能以保守的方式调控哺乳动物骨骼肌的发育。

在这四个保守的DECs中,CircFgfr2引起了作者的兴趣。成纤维细胞生长因子受体2(FGFR 2)的宿主基因对骨骼肌的维持和修复至关重要。CircFgfr2是由小鼠线性序列外显子3-6生成的稳定的外显子环状RNA。Sanger测序验证了环状Fgfr2的BSJ序列。图形 3C),rnase R处理RNA中crcFgfr2的RT-PCR结果表明,crcFgfr2具有抗消化能力,具有闭环结构。图形 三维空间)。保守性分析表明,环状Fgfr2的BSJ序列在人类、小鼠、猪和鸡中高度保守。图形 S5).

作者研究了几种肌发生系统的时间表达模式。在新生期小鼠TA肌中具有丰富的CircFgfr2表达,在出生后发育过程中其表达水平明显下降(P<0.01)。图形 3E)。在C2C12细胞分化过程中,cycFgfr2的表达在分化后的前4天呈时间依赖性增加。图形 3F)。同时,利用建立的CTX诱导的骨骼肌损伤和再生模型。图形 S6),作者发现在伤后的前2天,cycFgfr2的表达明显增强,随后下降。图形 第三代)。然而,CircFgfr2的时间表达模式与FGFR 2的表达模式无关。图形 S7)。同时,rt-qPCR分析显示crcFgfr2在快速抽搐的股四头肌中富集,而不是在缓慢抽搐的比目鱼肌中富集。图形 3H),提示不同纤维类型的骨骼肌cycFgfr2的差异表达可能取决于它们的代谢状态。基于FISH和染色质分馏实验的亚细胞定位分析表明,CircFgfr2主要分布在细胞质中。图形 3I-3K)。综上所述,这些数据表明crcFgfr2是一种潜在的调节肌发生和肌肉再生的周期RNA。

为什么你久练而不长肌肉?——circRNA偷懒了吧

图3. CircFgfr2高度保守,是骨骼肌发育的候选调节因子


4、CircFgfr2抑制成肌细胞增殖,促进成肌细胞分化和肌肉再生

(没错,它就是让你变强壮的小可爱)

为了探讨circFgfr2在小鼠成肌过程中的作用,作者首先研究了CircFgfr2是否影响小鼠成肌细胞的增殖和分化。转染小鼠原代成肌细胞cycFgfr2-过表达载体和siRNAs。过表达载体(plCDH-CircFgfr2)和三种siRNAs(si-cycFgfr2-1,-2和-3)均能有效地改变cycFgfr2(图形 S8),对线性的表达没有显著影响。FGFR 2MRNA(图形 S8c和S8F)。在这三种siRNAs中,si-CircFgfr2-1的干扰效率最高,并被选择用于后续分析。图形 S8E)。

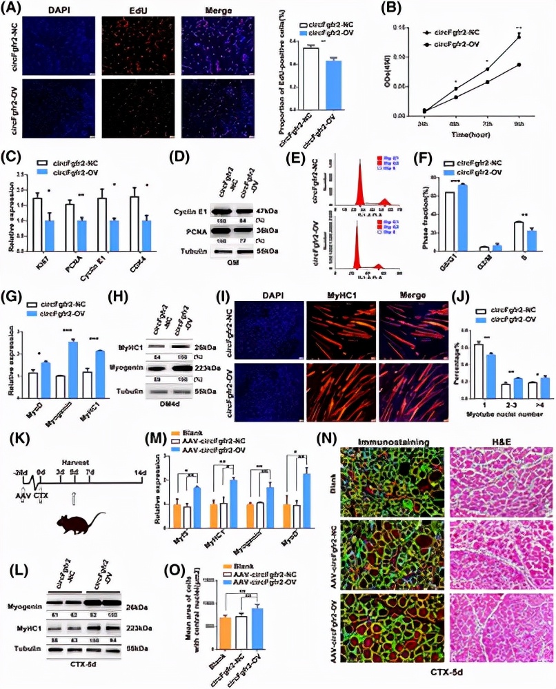
在小鼠原代成肌细胞和C2C12成肌细胞中,乙炔基-2‘-脱氧尿苷(EDU)掺入法和CCK-8法均显示过表达过表达的cycFgfr2可降低细胞增殖活性。数字 4A, 4B,和中9),在击倒CircFgfr2之后,观察到了相反的效果。图形 中9)。CycFgfr2的过表达在mRNA和蛋白水平上均显著降低了增殖标记物的表达。图形 4C和4D),而crcFgf 2的基因敲除显著上调了这些基因的表达(图形 S9G和S9H)。细胞周期分析显示,过表达的cyclcFgfr2增加了G0/G1期的细胞数,减少了进入S期的细胞数(图形 4E和4F),在Fgfr2击倒后观察到相反的效果。图形 S9I和S9J)。同时,cycFgfr2的过表达促进了肌原性分化,表现为mhc 1、myoD和myogenin在两种mRNA上的表达增加。图形 4G)和蛋白质水平(图形 4H),免疫荧光检测证实crcFgfr2的过表达促进了MyHC的表达。图形 4I)和肌管的形成。定量分析结果表明,与对照组相比,crcFgfr2高表达组出现的肌管较多,有多个肌核。图形 4J)。相反,Fgfr2基因敲除后,成肌细胞分化受到明显抑制。图形 S9K–S9N)。

鉴于CircFgfr2参与了心肌的发生(图形 3E-3G),作者假设CircFgfr2也在肌肉再生中起作用体内。为验证这一结论,给C57BL/6小鼠的TA肌肉注射腺病毒介导的CircFgfr2-过表达载体(AAV-CircFgfr2-OV)和对照组(AAV-CircFgfr2-NC)。正如预期的那样,28天后与对照组相比,CircFgfr2的表达显著上调(P<0.05)。数字 4K和S10A–S10c)。随后,CTX在同一地点肌肉注射(图形 4K第3天,HE和免疫荧光染色显示AAV-CircFgfr2-OV小鼠肝纤维化/坏死明显减少(图形 S10D)。AAV-CircFgfr2-OV抑制损伤区单核细胞的积累。图形 S10D)。同时,作者观察到AAV-CircFgfr2-OV组MyoD和Pax7的表达明显高于AAV-CircFgfr2-NC组(P < 0.05; 图形 S10E–S10G)。注射CTX 5天后,如预期的那样,形成了新的含有中央核的肌纤维来修复受损的纤维(数字 4L和S6)。与AAV-CircFgfr2-NC组相比,AAV-CircFgfr2-OV可上调TA肌肉中肌原素的表达,并能刺激CTX注射后5天内新肌纤维的生长。图形 4K和4m)。AAV-CircFgfr2-OV处理的肌肉肌纤维大小增加,而对照组肌肉中仍存在丰富的单核细胞。数字 4N和S10H)。AAV-CircFgfr2-OV组新生肌纤维的横截面积明显大于对照组。图形 4O)。综上所述,这些结果提示环状Fgfr2抑制成肌细胞的增殖,促进成肌细胞的分化和肌肉再生。

为什么你久练而不长肌肉?——circRNA偷懒了吧

图4.CrcFgfr2抑制成肌细胞增殖,促进成肌细胞分化和肌肉再生


5、CircFgfr2通过海绵miR-133调节map3k20

(CircFgfr2牵起miR-133的手,告诉map3k20你可以放肆生长)

为了确定cyclcFgfr2在肌发生和肌肉再生中的调节机制,作者首先评估了在转录本中具有潜在结合位点的miRNAs,以及TargetScan预测的16个miRNAs。35和miRDB36节目。用荧光素酶报告法对16种miRNA模拟表达的HEK293T细胞进行了荧光素酶报告试验,验证了它们之间的相互作用。作者发现,三个miR-133家族成员(miR-133 a-3p、133 b-3p和133 c)是显著降低荧光素酶强度的前三位miRNAs。图形 5A和5C),虽然它们没有抑制突变的miR-133结合位点的记者的荧光素酶活性(图形 5B和5C)。同时,miR-133的过表达显著降低了CircFgfr2的表达。图形 5D),过表达的cycFgfr2显著降低miR-133的丰度(图形 5E)。接下来,作者进行了基于RISC的核心蛋白Argonaute-2(Ago 2)的RIP,然后用RT-qPCR来检测Ago2是否能降低C2C12细胞的CircFgfr2和miR-133。正如预期的那样,在Ago 2拉下样本中,CircFgfr2和miR-133有显著的富集(图形 5F),提示cycFgfr2通过Ago 2蛋白与miR-133密切相互作用。此外,miR-133的过表达还能有效地提高cycFgfr2过表达对成肌细胞增殖的抑制作用。图形 5G),干扰miR-133模拟物可抑制crfgfr2基因敲除对成肌细胞增殖的促进作用。图形 5H)。这些发现有力地表明,CircFgfr2是miR-133家族成员的直接靶点。

然后,作者探讨了miR-133家族和CircFgfr2调控心肌发生的机制。Map3k20是TargetScan预测的miR-133家族成员的目标。35和miRDB36节目(图形 5I)。荧光素酶报告试验显示,miR-133的过表达显著抑制野生型map3k20 3‘UTR报告者的荧光素酶活性,而当相应的结合位点发生突变时,这种抑制作用被消除。图形 5J)。在骨骼肌再生过程中,map3k20与miR-133呈负相关,与CircFgfr2表达呈正相关(P < 0.05; 图形 5K)。亚细胞定位分析表明,miR-133和map3k20主要分布在胞浆中,与CircFgfr2相似。图形 5L)。同时,miR-133家族成员的过度表达导致map3k20的表达下降,而敲降则显著上调了map3k20的表达。图形 五米和5N)。作者观察到map3k20的过表达能有效地逆转miR-133模拟物对MyHC 1表达的抑制作用。图形 5o)。此外,map3k20的基因敲除抑制成肌细胞的增殖,促进分化,与cyclcFgfr2在肌细胞发生过程中的作用相一致。图形 S11),而在map3k20过表达(图形 S11)。这些结果表明,CircFgfr2作为miR-133家族海绵,在肌发生和肌肉再生过程中促进Map3k20的表达。

为什么你久练而不长肌肉?——circRNA偷懒了吧

图5:CircFgfr2通过海绵miR-133家族成员促进Map3k20的表达


6、大体积和单细胞rna-seq显示环状fgfr2调节jnk/MAPK信号通路的活性

(找到了CircFgfr2实际是通过调节jnk/MAPK信号通路,来调节肌肉的发育和再生)

Map3k20是调控JNK/MAPK信号通路的上游因子之一。鉴于CircFgfr2通过海绵miR-133调节Map3k20的表达,作者推测CircFgfr2可能通过JNK/MAPK信号通路调控骨骼肌的发育。为了解决这一问题,作者首先研究了cycFgfr2过表达后增殖的C2C12细胞中多聚(A)RNA-seq的全局转录组的变化。与对照组相比,2798个基因在过表达cfgfr2后上调。图形 6A, 表 S6)。富集分析表明,与细胞周期相关的GO类和与丝裂原活化蛋白激酶(MAPK)信号相关的KEGG通路,上调的基因明显富集。图形 S12)。MAPK信号通路的关键基因被上调(图形 6B)。Rt-qPCR分析证实MAPK通路的基因在过表达cFgfr2后上调。图形 6C)。同时,对C2C12细胞的Westernblotting分析表明,过表达过高的cyclcFgfr2可使map3k20、p-MKK7和p-JNK在两种细胞增殖过程中表达显著增加。图形 6d)和分化(图形 6E)阶段。为了进一步证实crcFgfr2在JNK/MAPK通路中的调节作用,作者在注射CTX后第5天对AAV-CircFgfr2-OV处理的肌肉进行了单细胞RNA-seq(scRNA-seq)分析(10×基因组)。经质量控制后,共保留了67121个细胞(表 S7)和9种细胞类型通过t-SNE聚类和注释(图形 6f)。AAV-CircFgfr2-OV组肌肉干细胞中MyoD、Myh 4、Myf 5和Pax7的表达水平均高于对照组(P<0.01)。图形 6g)。同时,在肌肉相关细胞类型的肌重塑过程中,过表达的cyclcFgfr2激活了JNK通路中map3k20和其他关键基因的表达Fig6。这些结果表明,CircFgfr2通过激活JNK/MAPK通路,调节肌肉的发育和再生。

为什么你久练而不长肌肉?——circRNA偷懒了吧


图6:大体积和单细胞RNA-seq揭示了CircFgfr2调节JNK/MAPK信号通路的活性


7、KLF 4目标环Fgfr2通过负反馈环

(作者提出了一种由circFgfr2介导的肌生成调控模型,该模型由Klf 4调控,作为miR-133的诱饵,以减轻其对Map3k20的抑制作用,激活JNK/MAPK信号通路。JNK信号的激活抑制Klf 4的转录和转活化活性,最终在肌发生和肌肉再生过程中形成一个自我调节的反馈环。)

接下来,作者预测转录因子(TFs)可能与FGFR 2启动子结合使用

Jaspar(Http://jaspar.genereg.net)。在预测的tfs中,klf 4引起了作者的注意,因为有报道说它能促进肌肉细胞的分化、骨骼肌再生。在环状Fgfr2启动子中存在多个可能的Klf 4结合基序。图形 7A)。作者克隆了三个包含这些结合位点(B1-B3)的连续区域,并构建了一系列荧光素酶报告载体。图形 7b)。结果表明,Klf 4对B2和B3启动子的荧光素酶活性有促进作用,但对B1启动子(图形 7C)。作者构建了Klf 4过表达载体,并在蛋白质水平上证实了其作用。图形 S13A)。Klf 4的过表达显著上调了线性FGFR 2 mRNA和circFgfr2的表达。数字 7D和S13A)。此外,芯片-qPCR分析表明,Klf 4能与环状Fgfr2启动子的B3结合。图形 7E)。这些数据表明CircFgfr2是Klf 4的直接目标。

已有研究表明,JNK信号的激活和Klf 4的磷酸化抑制Klf 4的转录和转活化活性。同时,据报道JNK/MAPK信号通路对肌源性分化有积极的调节作用。41因此,结合作者的研究结果,作者提出了一种由circFgfr2介导的肌生成调控模型,该模型由Klf 4调控,作为miR-133的诱饵,以减轻其对Map3k20的抑制作用,激活JNK/MAPK信号通路。JNK信号的激活抑制Klf 4的转录和转活化活性,最终在肌发生和肌肉再生过程中形成一个自我调节的反馈环。图形 7F).

为什么你久练而不长肌肉?——circRNA偷懒了吧

图7:G3BP1和Klf 4是CircFgfr2的上游调控因子


8、G3BP1调控环状Fgfr2的生物发生

为了探讨环状Fgfr2在骨骼肌发育过程中的生物发生机制,作者分析了rna结合蛋白(rna bindingprotein,RBPs)在crcFgfr2的典型前mRNA中的可能结合位点。预测了6个可能的G3BP1结合位点,2个上游和4个下游。图形 7g)通过catRAPID。42GTPase激活蛋白(SH3结构域)结合蛋白1(G3BP1)被报道为一种内源性内切酶,通过与其同源序列结合而选择性地靶向基因。RT-qPCR结果显示,G3BP1的过度表达在mRNA水平上显著上调了G3BP1的表达。图形 S13B)和下调环状Fgfr2的表达,线性FGFR 2C2C12成肌细胞中的mRNA和miR-133家族数字 7H, S13B,和S13C)。RIP证明,G3BP1可以通过这些推测的上游和下游结合位点,通过一种抗G3BP1抗体与环状Fgfr 2前mRNA结合。图形 7I)。此外,westernblotting结果表明,cycFgfr2过表达可促进成肌细胞分化蛋白的表达,这种作用可通过与G3BP1过表达载体共转染C2C12细胞来逆转。图形 7J)。因此,G3BP1与CircFgfr2直接结合,并抑制其生物发生,从而调节肌肉的发育。

好了,文献的分享就到这里了,

有感兴趣的胖友们,可以关注我们的微信公众号:U平台   定时更新高分文献解读和实验技术干货哦~

为什么你久练而不长肌肉?——circRNA偷懒了吧


为什么你久练而不长肌肉?——circRNA偷懒了吧