
细胞:啊我又鼠了,我又有新鼠法了——细胞浮亡 Floatptosis
2025-12-11 16:45:50
来源/作者:普拉特泽-生物医学整体课题外包平台
凋亡、焦亡、铁死亡铜死亡氨死亡硫死亡——细胞的花式死法真的很多,但还可以更多。
就在前段时间,山东大学的团队在Cell Discovery上发了一篇文章,人类又双叒叕发现了一个细胞的新死法:Floatptosis,中文或可暂时叫“浮亡”。(普拉特泽生物为大家提供流式检测实验外包)

它不是凋亡,也不是焦亡,而是一种由细菌诱导的、前所未见的程序性细胞死亡方式,展示出致病菌逃逸宿主免疫系统的冰山一角。下面我们来速通一下论文。
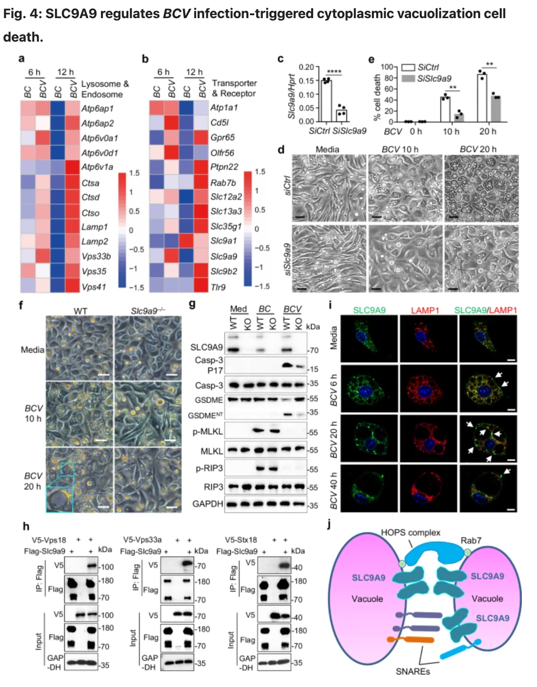
当巨噬细胞感染了一种突变菌(BCV,Bergeyella cardiumVariant)后,细胞不会立刻裂开或固缩,而是发生一种独特变化:细胞质里的溶酶体与内体冒出大量空泡,像吹泡泡一样,越鼓越大。
随着空泡融合在一起,细胞逐渐变圆、膨胀,最后脱离培养皿漂起来,逝者如斯夫——Floatptosis 的名字正是由此而来:Fused LysosOme-Associated Termination(融合溶酶体相关终止),从中取“Float”(漂浮) + “-ptosis”(细胞死亡)。

2 怎么发现的?
这个团队在一名感染性心内膜炎患者身上分离出一种比较新的病原菌株(Bergeyella cardium),新到暂时没有标准中文名。
研究团队又发现在临床患者的口腔中经常能检出这个菌(BC)的序列,还发现了一个突变株(BCV),它的菌落形态变得平滑,跟粗糙的野生型大相径庭,耐药性、致病力更强。

于是团队就用它处理巨噬细胞,来研究致病机制。
然后,团队注意到:BCV会在感染后6小时左右开始引发细胞质空泡化,在感染后10小时细胞质空泡已经非常明显,感染后20小时后细胞被单个大液泡占满。也就是我们一开始看到的现象。

细胞中出现空泡,有可能是自噬的一个体现。团队也通过染色发现了标志物LAMP1和Rab7。

细胞空泡化然后死亡,也不算非常新鲜的新闻。
但是,通过与另一种类似的会有空泡化表现的细胞死亡方式methuosis相比,发现能诱导methuosis的MOMIPP在BCV感染过的巨噬细胞中,并不会诱导真正的细胞死亡。
所以这次发现的是一种独特的、新的途径。
通过研究是否存在其它细胞死亡方式的标志物,团队发现BCV感染诱导了两种独立的细胞死亡途径:一种表现为细胞质空泡化,另一种是凋亡样细胞死亡。
通过进行全基因组转录分析,进一步发现了SLC9A9这个关键基因,通过促进空泡融合发挥调控作用。如果抑制SLC9A9表达,或用钠离子通道抑制剂阿米洛利处理,都可以抑制浮死亡的进程。

而源自BCV的细菌外膜囊泡(OMV)和β-桶状蛋白也能诱导细胞质空泡化的形成。

在搞清楚整套分子机制后,团队还发现BCV具有胞内繁殖的能力。
不要忘了这是从一个强力致病菌上发现的,这就提示我们这个机制可能是解开细菌病原体如何调控宿主细胞死亡、逃逸宿主免疫并建立持续性感染这一谜题的钥匙。
所以一句话总结:
Floatptosis是一种由致病菌诱导,会导致胞内空泡化的新型细胞死亡方式。
使我们得以管中窥豹,看见致病菌逃逸宿主免疫机制的多端诡计的冰山一角,也许能够启发抗感染策略的新思路。
欲获得更多的信息和帮助,可通过以下方式联系:
普拉特泽生物科技有限公司
流式检测|病理检测|动物模型|实验服务|分子操作|免疫相关检测
免费热线:18570028002
文章源自 实验室老司机
如侵则删